Manufacture
Vibration
Model
EA403VVVVVVVVVVVV
PN No.
913-403-000-012
Catalog
NIL
Description
extension cable
Origin
Switzerland
HS CODE
85389091
Dimension
13*13*2 (CM)
Weight
0.3 kg
The system is based around a TQ403 non-contact
sensor and an IQS450 signal conditioner.
Together, these form a calibrated proximity
measurement system in which each component
is interchangeable. The system outputs a voltage
or a current proportional to the distance between
the transducer tip and the target, such as a
machine shaft.
The active part of the transducer is a coil of wire
that is moulded inside the tip of the device, made
of Torlon® (polyamide-imide). The transducer
body is made of stainless steel. The target material
must, in all cases, be metallic.
The transducer body is available only with metric
thread. The TQ403 has an integral coaxial cable,
terminated with a self-locking miniature coaxial
connector. Various cable lengths (integral and
extension) can be ordered.
The IQS450 signal conditioner contains a highfrequency modulator/demodulator that supplies
a driving signal to the transducer. This generates
the necessary electromagnetic field used to
measure the gap. The conditioner circuitry is
made of high-quality components and is
mounted in an aluminium extrusion.
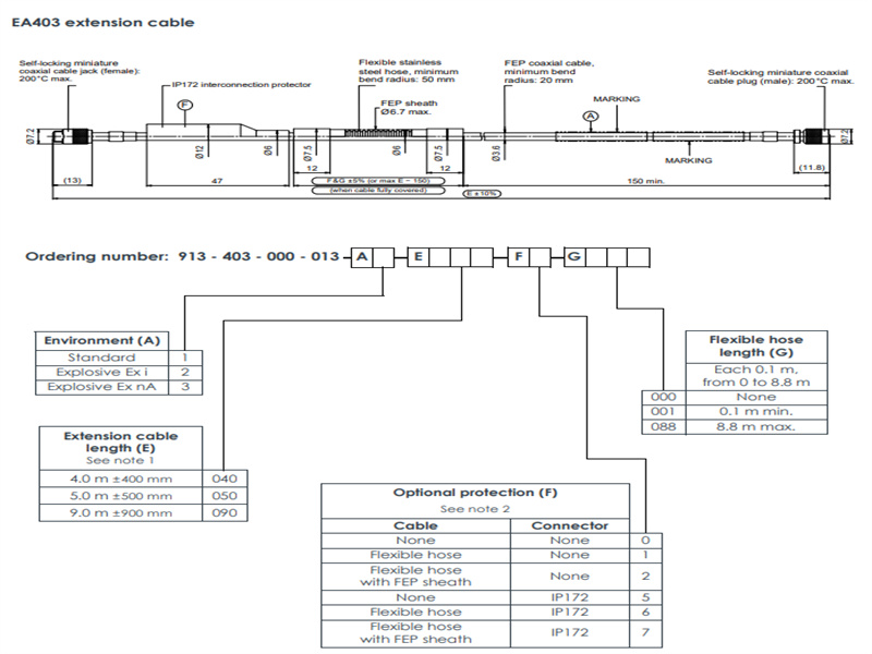
The TQ403 transducer can be matched with a
single EA403 extension cable to effectively
lengthen the front-end. Optional housings,
junction boxes and interconnection protectors
are available for the mechanical and
environmental protection of the connection
between the integral and extension cables.
TQ4xx-based proximity measurement systems can
be powered by associated machinery monitoring
systems such as VM600Mk2/VM600 modules
(cards) or VibroSmart® modules, or by another
power supply.
For specific applications, contact your local
Meggitt representative.
NEW AND ORIGIN ITEM IN STOCK
WITH ONE YEAR WARRANTY
Hope anyone enquire from us,pls click this sales6@nseauto.com
1. lower your support costs
2, Provide on-going availability of automation replacement parts
Quantity available: 1
Warranty: 12 months.
Lead time: 1-2 working days.
Terms of payment:T/T and Western Union.
Courier partners: DHL, UPS, TNT, FedEx and EMS.
Technical specification, manuals and data sheets

















