GSI130 244-130-000-204 Galvanic separation unit
Power supply for 2-wires types of transducers and
signal conditionersGSI124 244-124-000-022 Galvanic separation unit
Power supply for 2-wires types of transducers and
signal conditionersGSI124 244-124-000-021 Galvanic separation unit
Power supply for 2-wires types of transducers and
signal conditioners
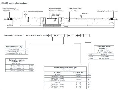
TQ403, EA403 and IQS450
proximity measurement system
The PA150 probe mounting adaptor with
proximity measurement chain is a complete
selfcontained measurement chain/system
Acceleration sensor
CE 110 General purpose sensor
Output 100 mV/g Constant Current Supply
Acceleration sensor
CE 110 General purpose sensor
Output 100 mV/g Constant Current Supply
An IPC704 for sensors using standard
piezoelectric materials, for example, CAxxx,
CP10x and CP2xx (ordering number 244-704-000-042-...)
An IPC704 for sensors using standard
piezoelectric materials, for example, CAxxx,
CP10x and CP2xx (ordering number 244-704-000-042-...)
The CP522 143-522-000-012 is a
Vibration Piezoelectric pressure transducer
XIO16T 620-002-000-113 Extended input/output card for XMV16